申报通知

宁夏回族自治区工业和信息化厅关于公布2025年制造业数字化转型 服务商名单的通知

发布时间:2025-12-11 来源:自治区工业和信息化厅
五市工信局,宁东基地管委会科信局,有关企业:
  为深入贯彻落实工业和信息化部《制造业企业数字化转型实施指南》和《自治区深入推进数字化转型行动方案》精神,根据《宁夏回族自治区工业和信息化厅关于征集制造业数字化转型服务商的通知》要求,经服务机构自主申报、专家评审及综合评议等程序,现确定2025年度自治区制造业数字化转型服务商资源池名单(详见附件),并予以公布。我们将加强服务商管理工作,适时动态调整。请各入选单位持续提升技术服务能力和水平,积极为区内工业企业提供适用性强、实效性高的数字化转型解决方案与专业化服务。请各地结合本地产业发展实际,加大对入选资源池服务商及其典型解决方案的宣传及推广,促进合作,推动数字化转型场景落地应用。
 
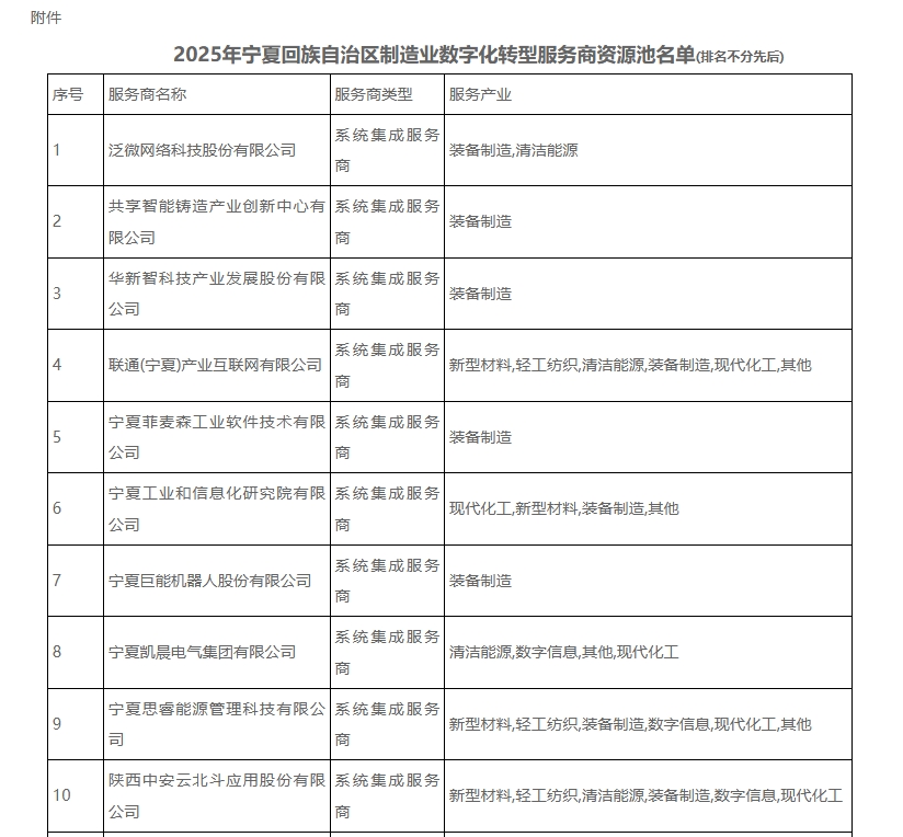
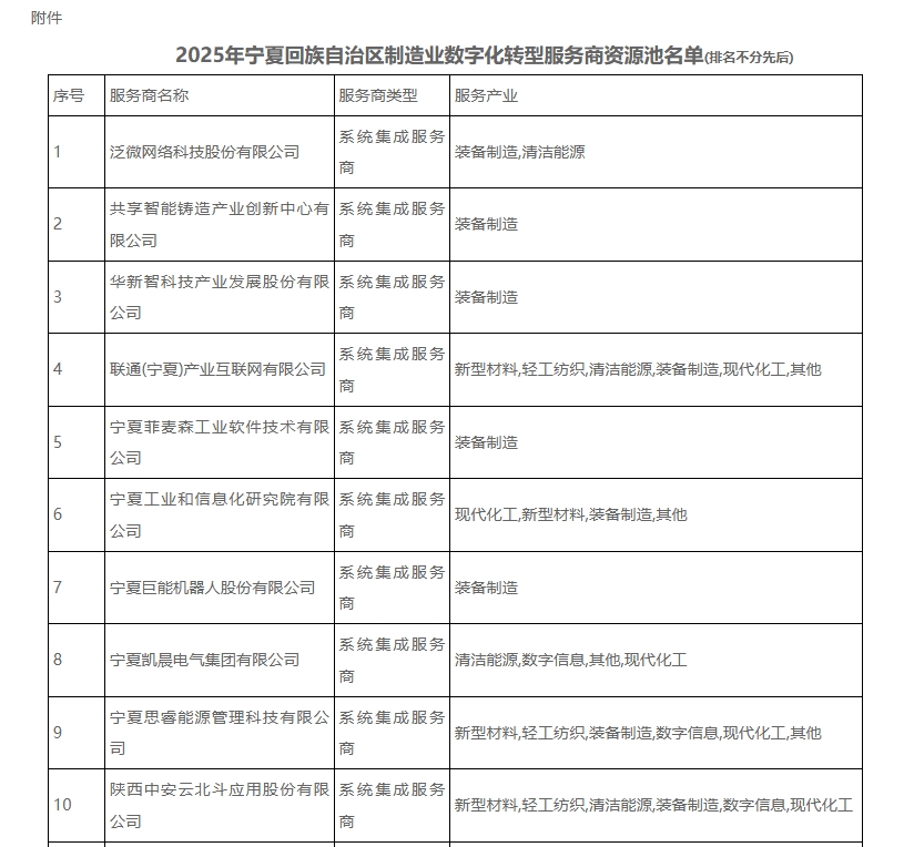
  附件:2025年宁夏回族自治区制造业数字化转型服务商资源池名单
 

 
宁夏回族自治区工业和信息化厅
2025年12月4日